3d kat plan çizimi
3dsmax ile 3d kat plan çizimi, 3dmax mimari projeye uygun olarak kat planı çizimi resimli dersi
3d max ile 3d ve 2d olarak kat plan çizimi
sahnemize yapıcağımız 3d kat planının autocad ortamındaki plan çizimini import ediyoruz
vertex moduyla yakalama yapıcağımız için grid and snap settingsten vertexi aktif hale getiriyoruz... kısa yolu S harfidir...
Line komutunu kullanarak vertex aktif haldeyken kapı ve pencereler haric ( boşluklar ) line ile planın üzerinden geçiyoruz her ayrı kesişim noktasında vertex oluşturyoruz... NOT: line ile çizim yaprken sol tuşa basılı tutarsak eğimli olur basılı tutmadan tek tıklama ile yapıcağız sahnemizi kaydırmak için I harfini basark mausemizi hareket ettiğimiz yöne doğru gider...
daha sonra başlangıç noktasına geldiğimizde kesismesi için soru sorucaktır evet diyerek işlemimizi bitiriyoruz
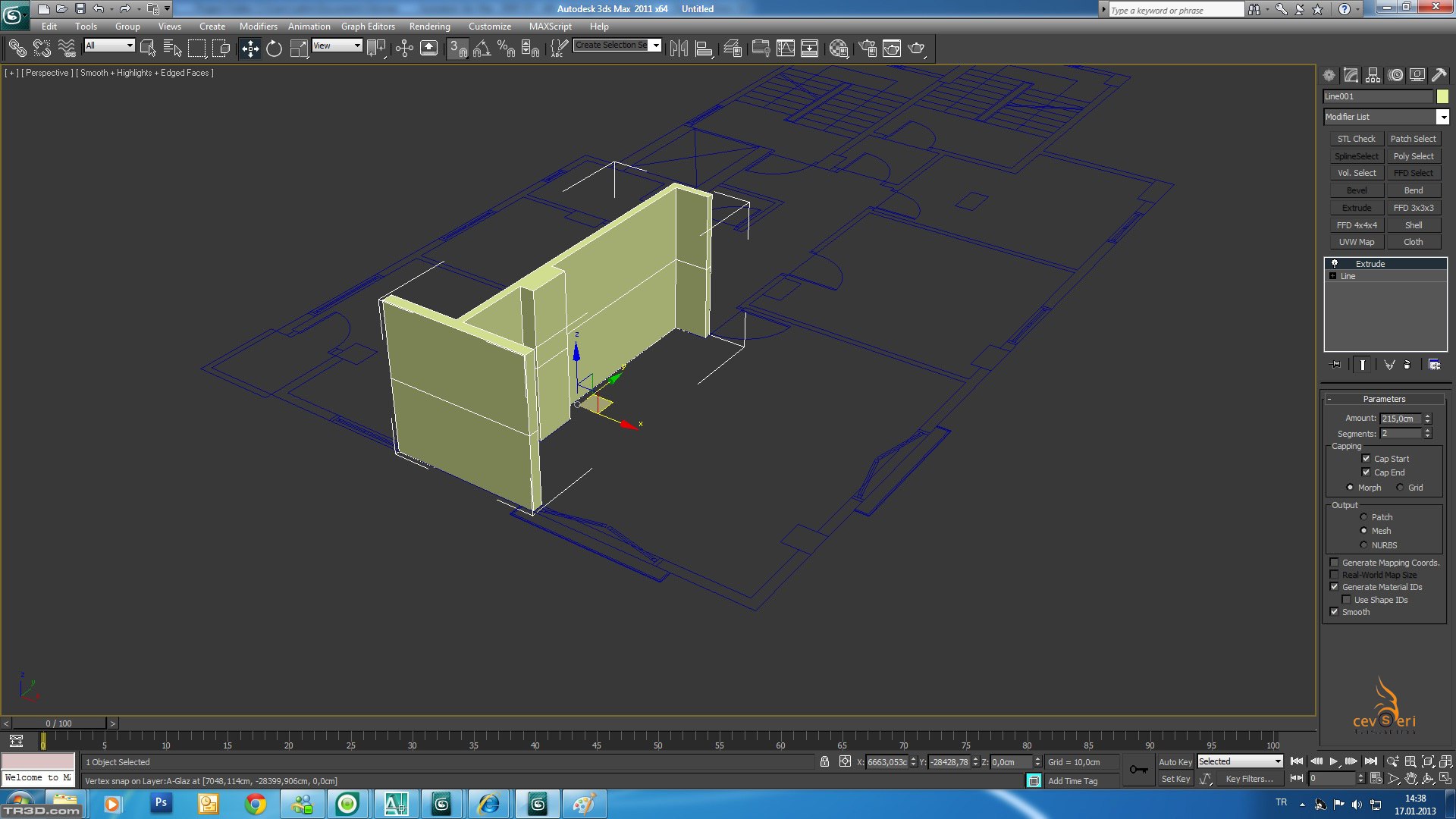
line ile çizmiş oldğumuz duvarımızı modifyer menusunden exturede komutu ile yükseklik veriyoruz
parametersden değerlerimizi ayarlıyoruz
amaunt yükseklik değerini ben kapı yüksekliği kadar girdim 215 çünkü kapıdan yukarsını yapmıyacağım kat planımı kapımızdan yukarsını kesilmiş gibi göstereceğim
segments sayısını 2 giriyoruz bunun sebebi ise pencerenin altındaki duvar ve pencere boşluğu...
daha sonra sahnemizde sağ tıklayarak conver to edittable poly çeviriyoruz
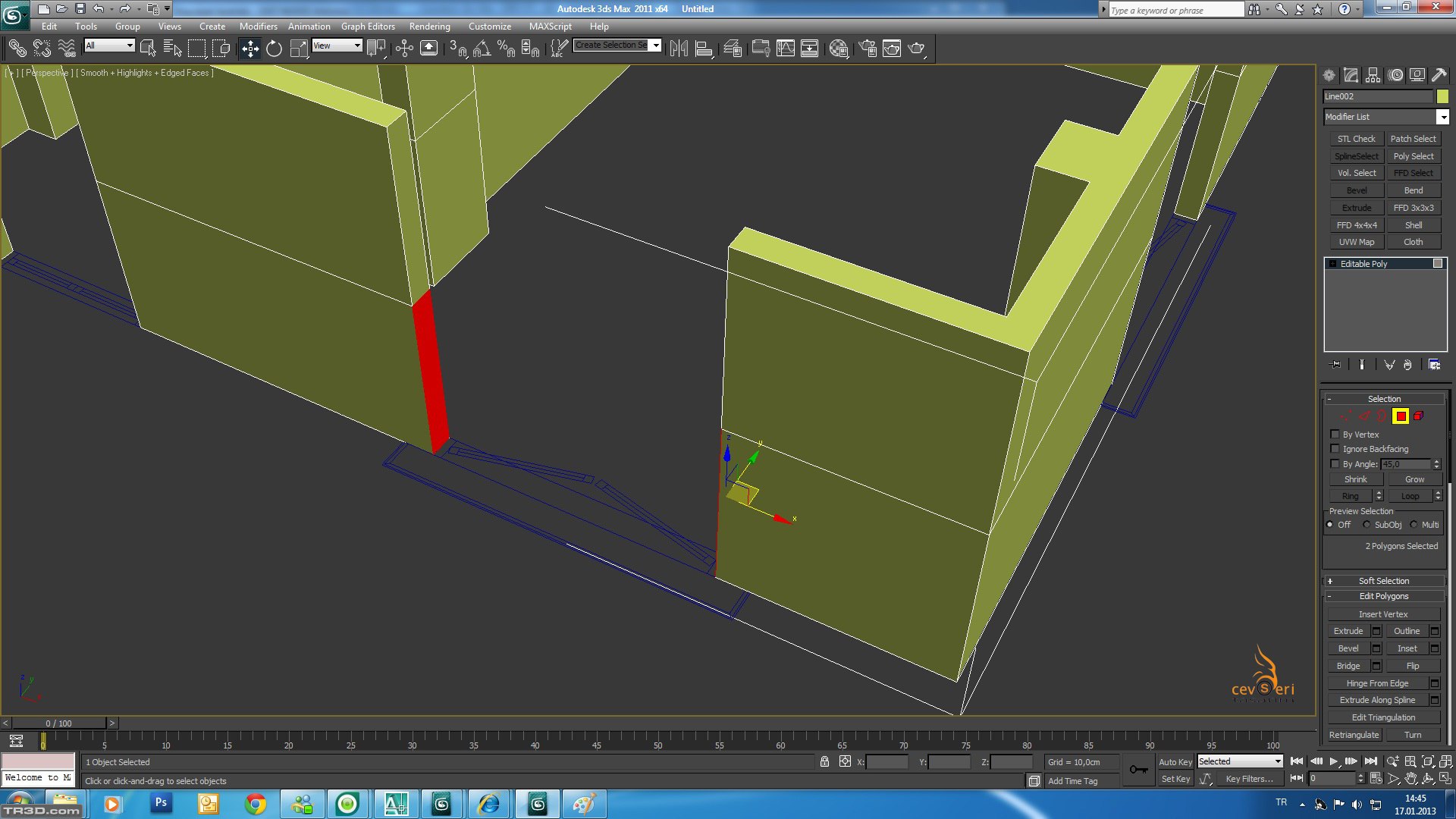
tüm duvarlarımızı line ile çiziyoruz ve uxturede verip edittable poly çeviriyoruz
sahnemizde bütün duvarları ayrı ayrı çizdiğimiz için birleştirme işlemi yapacağız edittable polynin alt komutunda attachı işaretleyip diğer tuvarlara tıklayark birleştirme işlemini gerçekleştriyoruz...
edittable polynin alt komutunda selection satırında polygonu seçerek birlşetirmek isteidğimiz duvarın birbirne bakan yüzeylerini seçerek bridge dumesinin üstüne tıklıyıp birleştirme yapıyoruz...
bridge sonrası
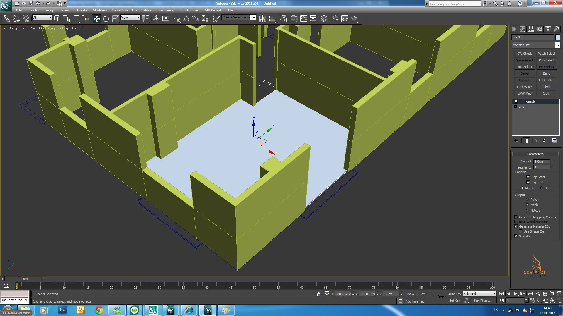
döşemeyi yine aynı şekilde line ile çziyoruz bu sefer vertexi devre dışı bırakıyoruz duvarlanın içinde geçerek top ekranında çalışıyoruz
buda döşememiz line ile çizdikten sonra modifeyerden exturede veriyoruz amaunt değerini 5 segmenti 0 yapıyoruz ve edittable poly çeviriyoruz
www.cevseritasarim.com Şahin ünal
Hazırlayan: cevseri (şahin ünal)
Emeğine sağlık üstadım. Sağladığın yararlı bilgiler için sonsuz teşekkürler...
- Offline
- Erkek
Çok faydalı bilgiler bir de üstüne v-ray ışık kamera ayarları hakkında bilgi paylaşımı yaparsanız tadından yenmez...
- Offline
- Erkek
Kapalı
Eklediğim Dersler
Ders Kategorileri
Yeni Dersler (Tutorials)
 Armor Modelleme Armor Modelleme
 Ekleyen: Dereli
 Ücretsiz Zbrush Dersi. Ücretsiz Zbrush Dersi.
 Ekleyen: BurakB
 Corona Render ile Salon Görselleştirme Corona Render ile Salon Görselleştirme
 Ekleyen: barcelona1988
 Tek Bir Resimle Nasıl Sinematik Görüntü Ala Biliriz? Tek Bir Resimle Nasıl Sinematik Görüntü Ala Biliriz?
 Ekleyen: PixlandPictures
 After Effects - Script kullanmadan karakter rigleme After Effects - Script kullanmadan karakter rigleme
 Ekleyen: PixlandPictures
 3dsmax landscape_  Making of Part1 3dsmax landscape_  Making of Part1
 Ekleyen: altıneldiven
 Oyun yapımı dersleri 5 - Unity3D Sahne Duzeni Oyun yapımı dersleri 5 - Unity3D Sahne Duzeni
 Ekleyen: drekon














